让食品创新触手可及!
首页
快讯
资讯
活动
每日新品
创新百科
创新博览会
iSEE全球奖
专栏
专题
寻求报道
Thinking研究院
企业服务
会员服务
搜索
搜索一下
中国零食饮料品类研究报告:如何给纠结的Z世代做创新-里斯
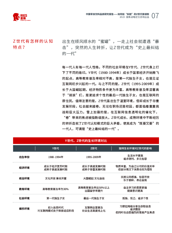
1、零食饮料行业为什么要关注“Z世代”? 2、Z世代消费零食饮料的“认知新特征” 3、零食饮料行业迎合Z世代的七大误区 4、零食饮料行业拥抱Z世代的八大建议 5、附录:里斯品类创新案例介绍
2023.08.22
分享
打开微信“扫一扫”
点击右上角“分享”
全屏
退出
收藏
下载
/ 47页
中国零食饮料品类研究报告:如何给纠结的Z世代做创新-里斯
1、零食饮料行业为什么要关注“Z世代”? 2、Z世代消费零食饮料的“认知新特征” 3、零食饮料行业迎合Z世代的七大误区 4、零食饮料行业拥抱Z世代的八大建议 5、附录:里斯品类创新案例介绍
2023.08.22
更多推荐
2023年中国佐餐卤制食品行业概览
2024.01.08
现制饮品品类发展报告2023
2024.01.02
2024蓝帽子国内保健品消费趋势报告
2023.12.27
现制酸奶品类发展报告2023
2023.12.26
扫码关注
Foodaily每日食品公众号
打开微信扫一扫
分享当前页面